类型:模拟经营
版本:1.1.1
大小:274 MB
语言:简体中文
平台: Android
资费:内购
发行:丰瑞(深圳)文化发展有限公司
状态:运营
更新:2025-10-27 10:08:19
介绍
超时空星舰是一款采用像素复古风格的模拟经营养成游戏,体验其中的乐趣是其他游戏难以提供的。想要赢得战争胜利,你准备好迎接挑战了吗?带领星舰成员征服浩瀚的星辰大海,这款充满挑战的游戏能带给你不小的收获。游戏中的各式机体设计十分炫酷,热血沸腾。游戏的主题围绕太空冒险展开,你能否顺利带领飞船在浩瀚的宇宙中生存与发展呢?

超时空星舰属性:
在船员档案中,你可以查看每位船员的属性,不同的属性值代表着船员各自的能力。通过将船员安排到健身房或学院进行训练,能够提升他们的属性值。下图中的绿色数字就是通过训练获得的提升。
不同的属性会对房间产生不同的效果,因此你需要思考如何合理安排训练,指派船员负责修复或进攻任务,设定合理的AI指令,甚至匹配最合适的房间,所有这些都需要你深入研究。

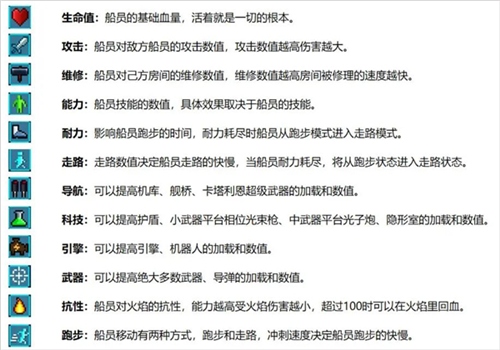
属性介绍:

船员装备:
船员可以装备各种装备,这些装备能够大幅提升船员的属性。
装备包括头盔、护甲、饰品、腿甲和武器,目前大部分船员最多只能装备两件装备,不同船员可以装备的部位不同。
船长是唯一能装备五件装备的船员,同时,只有船长才能装备宠物。
你可以通过合成材料或者购买来获得装备。

超时空星舰特点:
● 按照自己的设计建造史诗飞船。
● 掌控飞船的战斗和应急策略调整,切换横截面视角。
● 探索广袤宇宙中的未知星球、星系与太空的秘密。
● 招募并训练船员,为不同的房间需求匹配合适的船员。
● 为船员和系统编程,设置情境AI指令,支持自动战斗和离线游戏。
● 负责飞船的控制与资源分配。
● 与其他玩家进行对战,掠夺资源或展开外交互动。
● 构建并部署支援艇,增强飞船的战力。
● 完成各种任务,参与多样赛事。
● 征服太空中的外星人、海盗与虫族。
● 建立研究中心,研究独特的玩法、武器、能力和技术。
● 组建舰队,与朋友们并肩作战,取得胜利!
● 使用纳米涂料和贴纸,装饰你的个性化飞船。
● 打造市场,自由定价物品,并与其他玩家交易。
超时空星舰新手攻略:
超时空星舰新手推荐
银河联邦基础船
联邦派系是你可以选择的三个入门派系之一,另外两个是海盗和外星人。联邦非常适合新手玩家,因为它的网格空间较大,船体方正,配有黑色网格线。
联邦飞船为新玩家提供了便利,它的船舱形状为长方形,这使得设计飞船时更为简单。

海盗派系基础船
海盗派系是另一个入门派系。作为海盗,船员和装备通常偏向战斗性。海盗的飞船设计为凹形,中间部分较为紧凑,两侧则较为宽广。
海盗船的舱室较小,因此在游戏初期它能够轻松穿越一些狭窄位置,但随着游戏进展,后期换船将是更好的选择。

外星人派系基础船
外星人派系是三个入门派系之一,另外两个是海盗和联邦。与其他派系相比,外星人拥有最多的网格空间。尽管它的船体设计较为复杂且笨重,但它依然是一些高水平玩家的最佳选择。
外星人的飞船有一个显著的特点,就是垂直的船体设计,这意味着飞船需要更多的升降机来连接不同区域,否则许多房间将无法进入。常见的设计策略是将非战斗区域布置在飞船的底部,以减少升降机的使用。

超时空星舰优势:
在游戏中,你将提升管理外交、招募、研究与探索等多方面的能力,同时你将掌握船只的管理权,但资源和船只的掌控能力有限。
你需要发掘史诗级武器,构建并部署支援工艺来增强飞船,探索行星,发现隐藏的秘密空间。
游戏展现了媲美电影的精美画面,各种震撼的魔幻场景触手可及,立即开始一段难忘的冒险。
以外太空为背景,你将体验驾驶飞船踏上神秘外太空的奇妙旅程。